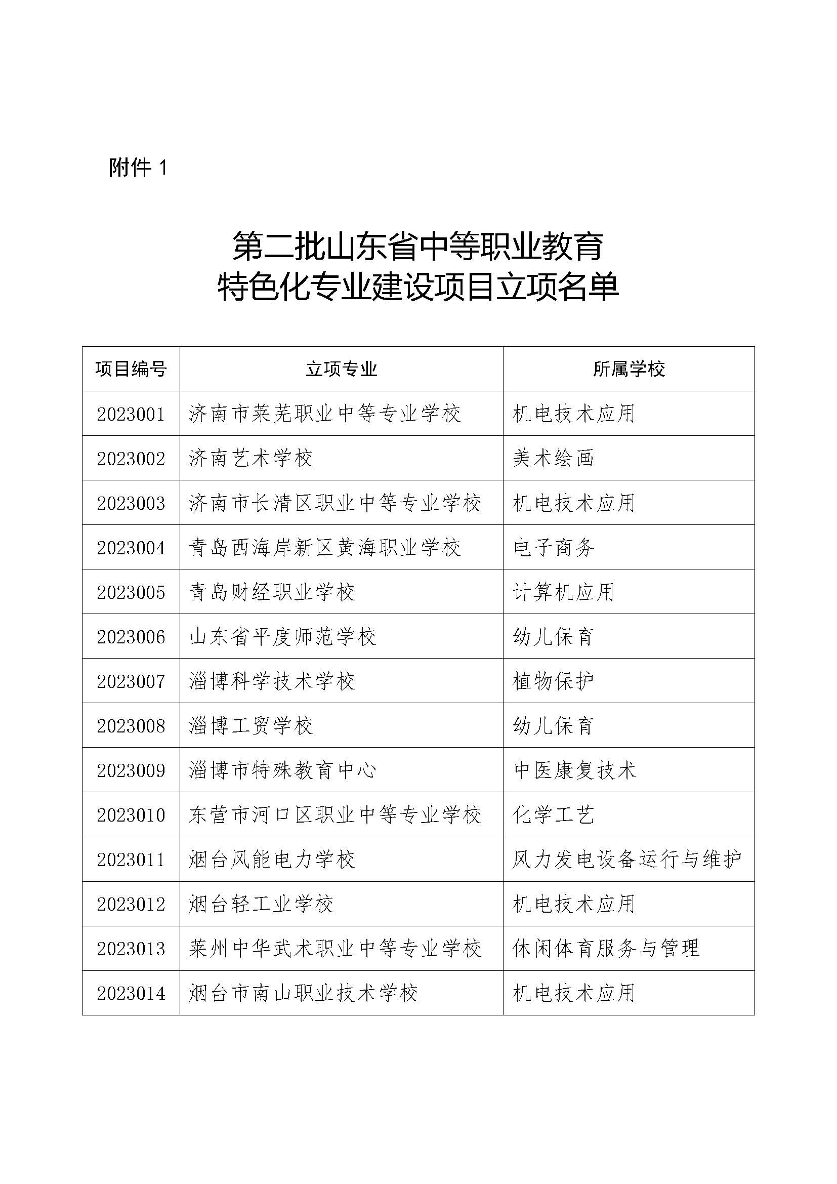
近日,山東省教育廳發布《關于公布第二批山東省中等職業教育特色化專業建設項目的通知》,根據《山東省教育廳關于開展第二批山東省中等職業教育專業特色化建設項目申報工作的通知》,經學校申報、各市推薦、專家評審,山東省確定36個專業為第二批山東省中等職業教育特色化專業建設項目,目前名單已公布。
值得一提的是,山東省教育廳將聯合山東省財政廳結合中央財政職業教育“以獎代補”資金給予經費支持(青島市3個特色化專業建設項目經費由該市負責統籌安排)。該資金主要用于人才培養模式改革、課程體系建設、教學團隊建設、教學設施建設、數字化教學資源建設、服務能力和水平提升、專業質量效益提高等,不得用于基礎設施條件建設、人員經費和債務化解等方面。建設期內,各專業用于設備購置方面的支出,原則上不得超過建設資金的60%。
以下是通知原文:
各市教育(教體)局:
根據《山東省教育廳關于開展第二批山東省中等職業教育專業特色化建設項目申報工作的通知》(魯教職函〔2023〕43號)精神,經學校申報、各市推薦、專家評審,確定濟南市萊蕪職業中等專業學校機電技術應用等36個專業為第二批山東省中等職業教育特色化專業建設項目,現將立項名單(附件1)予以公布,并將有關要求通知如下。
一、實施山東省中等職業教育專業特色化建設計劃,是落實《中共中央辦公廳 國務院辦公廳印發<關于深化現代職業教育體系建設改革的意見>的通知》《教育部 山東省人民政府關于促進職業教育提質升級 賦能綠色低碳高質量發展先行區建設的實施意見》的重要舉措,對促進中等職業學校專業錯位、差異、特色發展,優化專業布局,更好服務黃河重大國家戰略和綠色低碳高質量發展具有重要推動作用。各地要高度重視,切實落實承諾,在政策、項目、經費、師資等方面加大對項目學校的支持力度,確保建設任務如期完成。
二、各項目學校要將特色化專業建設項目的建設管理納入重要議事日程,健全規范管理制度,科學確定項目預算,制定切實可行的具體措施,嚴格按照要求制定完善項目建設實施方案和《山東省中等職業學校特色化專業項目建設任務書》(附件2,以下簡稱《任務書》),所涉及的目標任務不得低于申報時提出的目標任務。
三、我廳將聯合省財政廳結合中央財政職業教育“以獎代補”資金給予經費支持(青島市3個特色化專業建設項目經費由該市負責統籌安排)。該資金主要用于人才培養模式改革、課程體系建設、教學團隊建設、教學設施建設、數字化教學資源建設、服務能力和水平提升、專業質量效益提高等,不得用于基礎設施條件建設、人員經費和債務化解等方面。建設期內,各專業用于設備購置方面的支出,原則上不得超過建設資金的60%。各項目學校要制定資金管理辦法,加強管理,確保專款專用、單獨核算,提高資金使用效益。
四、各市要組織專家對各項目學校特色化專業建設實施方案和《任務書》進行認真論證,論證結束報我廳同意后,方可正式啟動建設。各市教育(教體)局須于2024年2月10日前通過“山東省中等職業教育特色化專業管理系統”(http://221.214.56.13:8398/gspzzzy/),填報經過市級論證后的《任務書》和建設實施方案。我廳組織專家審核反饋后,各市再組織學校修改并提交紙質版(一式1份)。
五、立項專業自建設實施方案及任務書下達之日起開始建設,為期3年。各市要加強對項目實施進度的監督檢查,及時將項目實施情況和出現的問題反饋我廳職業教育處。我廳將對項目學校的建設實施方案和《任務書》實施情況進行中期評估和驗收評估。對資金籌措有力、建設成效顯著的項目,加大支持力度;對資金籌措不力、實施進展緩慢、建設實效有限的項目,減少直至停止資金支持。出現重大問題,經整改仍無改善的項目,中止項目建設。
六、《山東省教育廳關于公布第二批山東省高水平中等職業學校立項建設名單的通知》(魯教職函〔2023〕2號)中公布的煙臺機電工業學校機電技術應用、煙臺工貿學校汽車運用與維修、山東省日照師范學校幼兒保育、莘縣職業中等專業學校機電技術應用4個中等職業教育特色化專業適用本通知。
附件:
1.第二批山東省中等職業教育特色化專業建設項目立項名單.docx



山東省教育廳
2023年12月26日
一站式解決中高職——教育培訓、招生、運營、管理難題
立刻聯系我們